热门搜索
2025
作者
急诊时间
分享
-END-
声明:本文转载于<急诊时间>,以上仅代表作者本人观点,仅用于学习交流,版权归原作所有,如有侵权请联系删除。
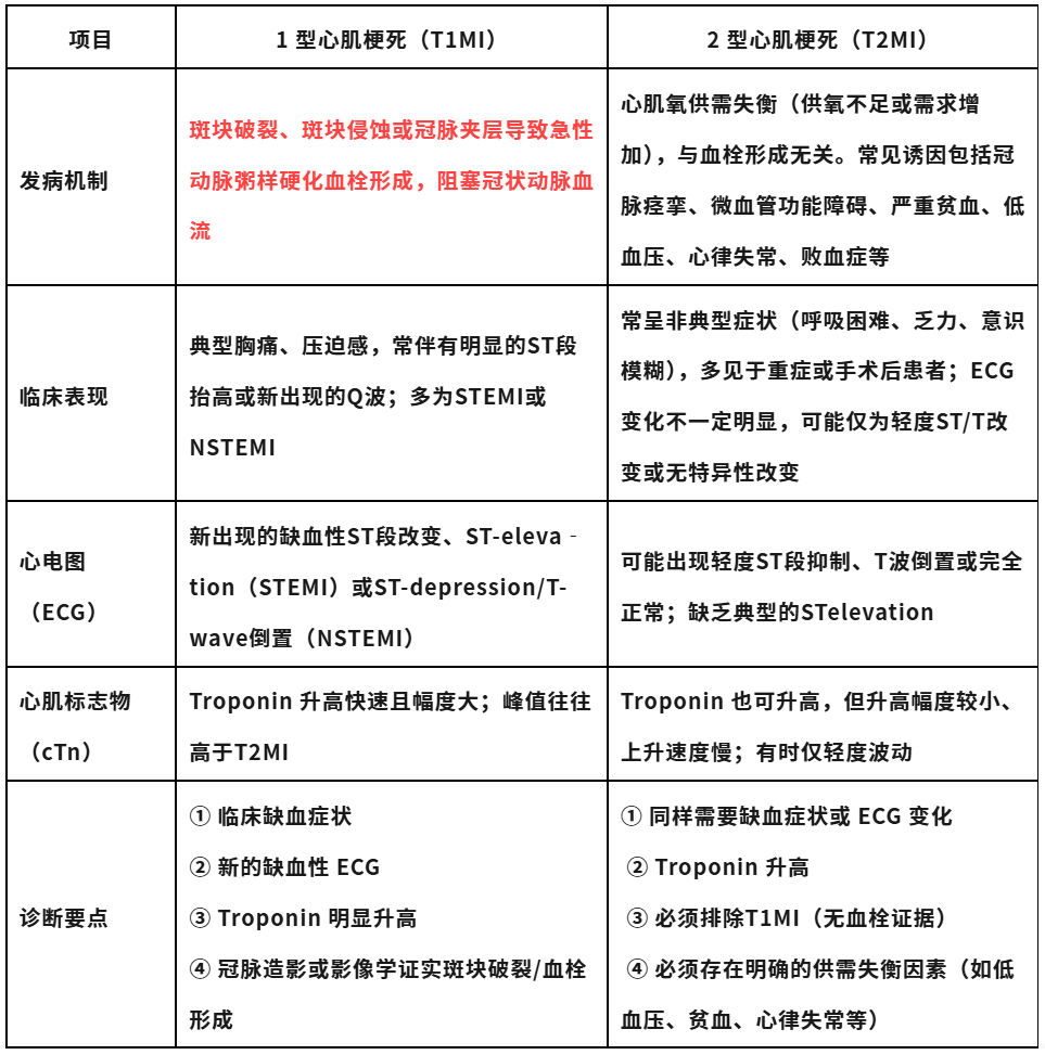
冠心病不一定发生心肌梗死,心肌梗死也不一定是冠心病。冠心病和心肌梗死到底是什么关系?我们一起来看看北京大学人民医院心内科许俊堂主任的讲解!
欢迎您的咨询,期待为您服务!
会员问题订单问题
好医术是一家临床医生教育机构,致力于成为医生在职学习的互联网第一品牌。经过四年的教学研发,形成了一套全新的执业医生技能教学体系,线上教育与线下练习并重,通过 “测” “学” “练” “战” 标准化流程打造医生学习闭环,未来将会帮助更多科室的更多医生学习与转变。